英国be365官网(中国)官方网站
欢迎来到英国be365官网网站!
回集团首页
网站首页
关于我们
英国be365官网简介
现任领导
机构设置
党建工作
教学工作
教学规章制度
教学安排
教学课题
课程建设
教材建设
质量工程
教学成果
毕业论文
表格下载
科学研究
研究项目
人才培养
研究生教育
团队队伍
杰出人才
人才招聘
研究生导师
博士后流动站
团队建设
团队建设
基础医学博士授权点
基础医学硕士授权点
生物学硕士授权点
员工管理
员工工作办公室
院团委与员工会
长学制团委与员工会
品牌活动
人才招聘
研究生招生信息
就业信息
就业指南
政策法规
文化生活
当前位置:
员工工作管理
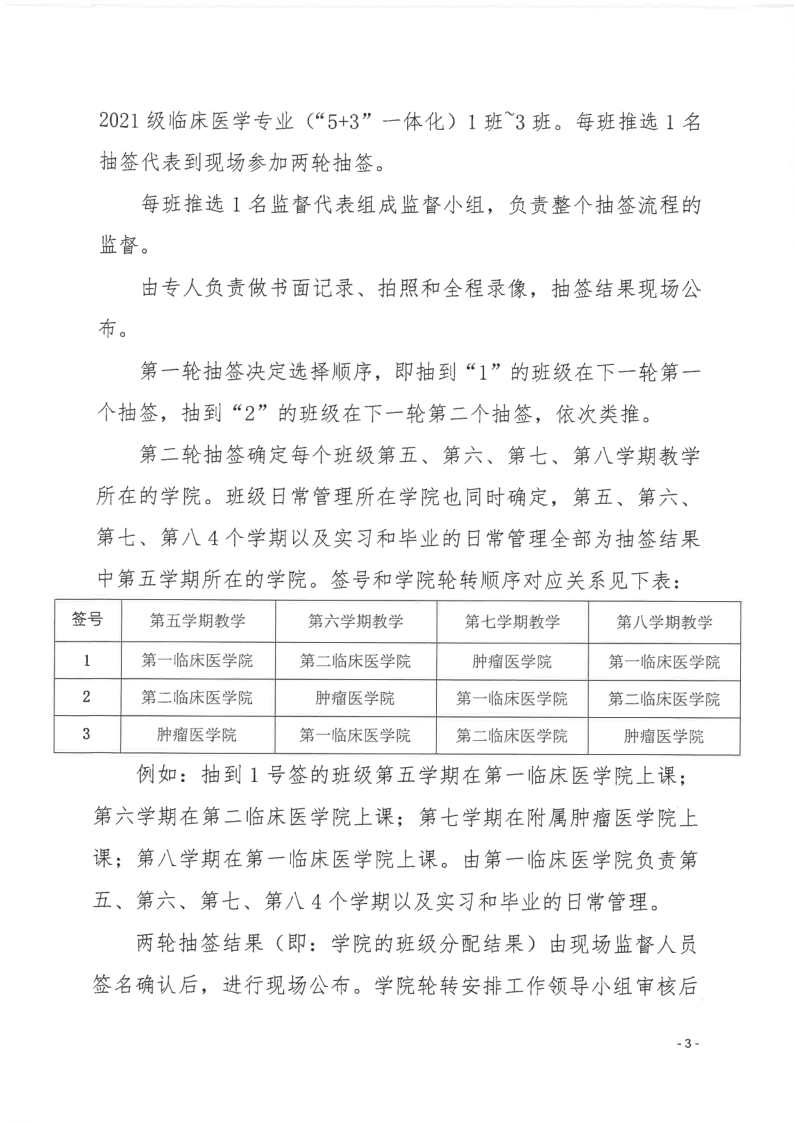
公司关于做好2021级临床医学专业(“5+3”一体化)员工轮转安排工作的通知
作者:英国be365官网
校对:罗长钦
审核:李文奇
来源:英国be365官网
发布时间: 2023-05-23
[打印]
[关闭当前页面]
上一篇:
关于2022-2023学年英国be365官网团委、员工会优秀干部、先进工作个人的表彰...
下一篇:
关于表彰2022年度英国be365官网 “优秀共青团干部”、“优秀...